欢迎来到贵州省茶叶学会【官网】!

服务热线电话

15902607365

0851-83761125

通知公告

    联系我们

    贵州省茶叶学会【官网】

    联系人:吕军

    座机:0851-83761125

    手机:15902607365

    邮箱:gzscyxh@163.com

    网址:www.gztea108.com

    地址:贵州省贵阳市花溪区金筑街道

    通知公告

    您的当前位置: 首 页 >> 通知公告 >>

    贵州省茶叶学会通知|关于2026年技能人才评价计划及有关事项的通知

    各位茶仁:

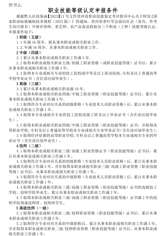
    贵州省茶叶学会2026年度计划开展评茶师、茶艺师等职业技能等级评价工作,现将评价计划及有关事项通知如下,详情见文件,敬请关注。

     

    本文网址:http://www.gztea108.com/new-13641616.html

    关键词:贵州茶叶学会 贵州茶叶研究所,贵州茶叶社会组织 贵州茶叶技能等级评定,贵阳茶技师评茶师 贵阳茶叶学术团体